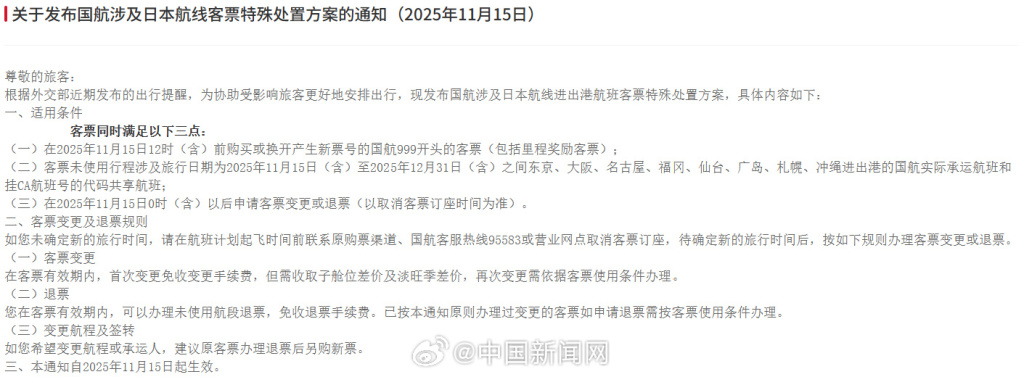
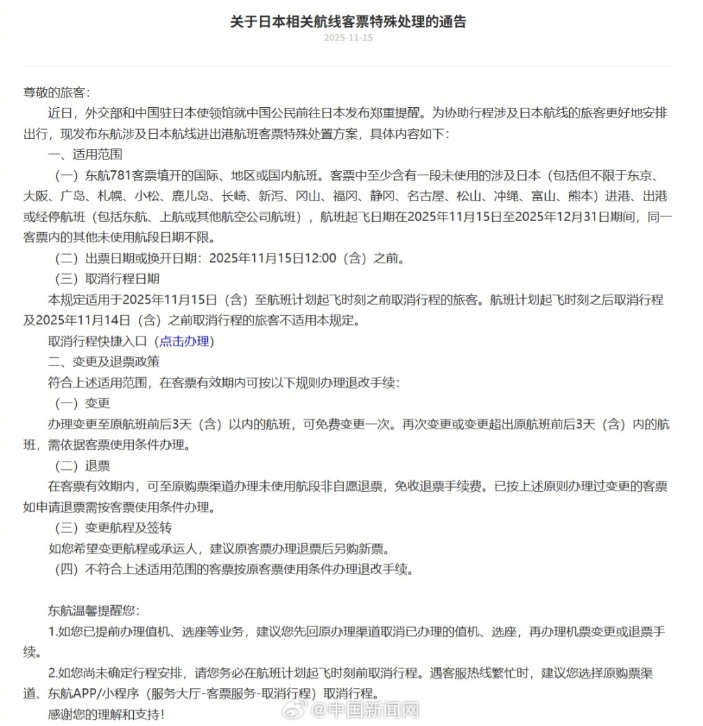
15日,中国南方航空股份有限公司发布《关于日本航线客票特殊处理的通知》,中国国际航空股份有限公司发布《关于发布国航涉及日本航线客票特殊处置方案的通知》,中国东方航空股份有限公司发布《关于日本相关航线客票特殊处理的通告》,详见↓↓
配资平台提示:文章来自网络,不代表本站观点。
本文评分*
评论内容*
你的昵称*
你的邮箱*